DN80電磁流量計的價格
2021-06-01 10:21:07
最近很多客戶咨詢DN80電磁流量計的價格,那么下面小編就圍繞DN80電磁流量計的價格需要注意的事項,為大家總結一下挑選DN80電磁流量計需要注意的問題。
工作原理
最近很多客戶咨詢DN80電磁流量計的價格,那么下面小編就圍繞DN80電磁流量計的價格需要注意的事項,為大家總結一下挑選DN80電磁流量計需要注意的問題。
工作原理
電磁流量計工作原理基于法拉第電磁感應定律,屬于速度式流量計。
相關行業
電磁流量計擁有壓損極小、適用介質廣泛、可測流量范圍大等優勢被廣泛應用于各個行業。聯測LDG電磁流量計適用于化工助劑、海綿城市、給水排水、水利灌溉、水處理、污水處理(環保污水控制、化工污水、電鍍污水)、造紙漿液(紙漿)、泥漿、醫藥原料、食品等工農業的生產公司過程流量測量和控制,標配485通訊功能。
工藝流程
杭州聯測流量計用的材質,做的產品。

關鍵點解答
1、瞬時流量和累計流量
顧名思義,瞬時流量為瞬間的流量速度,一般單位為m3/H,或者L/MIN等,累計流量就是流量累計起來的流量,一般單位為m3,L,T等。在一般流量計的顯示屏上,一般有兩排數據,上面是瞬時流量,下面為累計流量,瞬時流量會經常變化,累計流量再不清零的情況下,一般只會增加,不會減少。
2、渦輪流量計不能測粘度高的介質,如何判斷高低?
渦輪流量計的測量原理為介質通過葉輪推動葉輪轉動,通過轉動速度判斷流速,如果介質粘度過高,會影響葉輪轉動,從而影響測量,一般來說工作狀態下,運動粘度不得大于5*10-6,如果不知道介質密度,可以參考柴油,如果粘度高于柴油,則不適合用渦輪流量計,可以考慮用楔形等差壓流量計。
3、什么是溫壓補償?
流量有體積流量和質量流量,相同質量的氣體,當溫度和壓力變化時,體積會隨之變化,而常用的流量儀表,渦輪,渦街,孔板等,都是測體積的流量計,所以當需要介質質量流量時,就需要加上溫度和壓力參數,通過計算得出質量或者標況流量。液體隨著溫度,壓力的變化,體積不會發生太多變化,所以不需要溫壓補償。
4、流量計的直管段要求?
速度式流量計,需要一個穩定的流體狀態,流體在通過彎管,擴經、縮徑,泵閥之后,流體會發生紊亂,因而影響測量,所以這類流量計安裝需要一定的直管段,來讓流體穩定下來。一般來說至少需要保證前十后五,也就是流量計前端需要不少于十倍于管段直徑的直管,流量計后端需要不少于五倍于管段直徑的直管。如果前端是泵閥 ,影響會更大,所以直管的要求會更長。
5、流量計要求滿管
速度式流量計,是通過測量流速,根據管道口徑算出截面積,然后算出瞬時流量,如果介質不滿管,就會出現算出來的流量偏大,甚至無法測出流量,保證介質滿管,液體,流量方向盡量從下往上,嚴禁從下往上,水平安裝的時候,出口液位要高于流量計安裝位置。現場如果不滿足可以通過“U”型設計以保證流量計滿管。
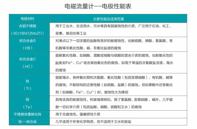
選型
流量計選型:介質,口徑(流量范圍)、電極材質、襯里材質、安裝方式、溫度


綜上
DN80的電磁流量計只是確定了口徑是80,電極材質,襯里材質等都沒有確定,并不能直接給出相應的價格,具體的價格要根據不同的產品,歡迎到聯測自動化技術有限公司詢價,有更專業的工程師給您選型,更放心的品質讓您使用。

最新資訊
-
美儀完成數億元B輪融資
近日,美儀股份完成數億元B輪融資。該輪融資由鐘鼎資本領投,建發股份、三花控股和老股東浙大聯創跟投。
-
美儀來到英雄城!
讓客戶無論身在何處,都能用上好儀表,享受到快速、高效、專業的服務。
-
“你是我這輩子見到的,第一個中國儀表人”
一輛皮卡直接把儀表運過來了,還有專業工程師指導安裝與調試,簡直難以想象。
-
亞太地區水行業盛會,美儀在青島等你!
展會現場,我們還特別準備了抽獎活動,獎品多多,概率up!
0571-85084705
服務熱線:0571-85084705
聯系電話:18767163200
公司傳真:
公司郵箱:
公司地址:浙江省 杭州市 錢塘新區科技園大廈4幢
